搜索
西班牙华人网 首页 头条 西班牙 查看内容

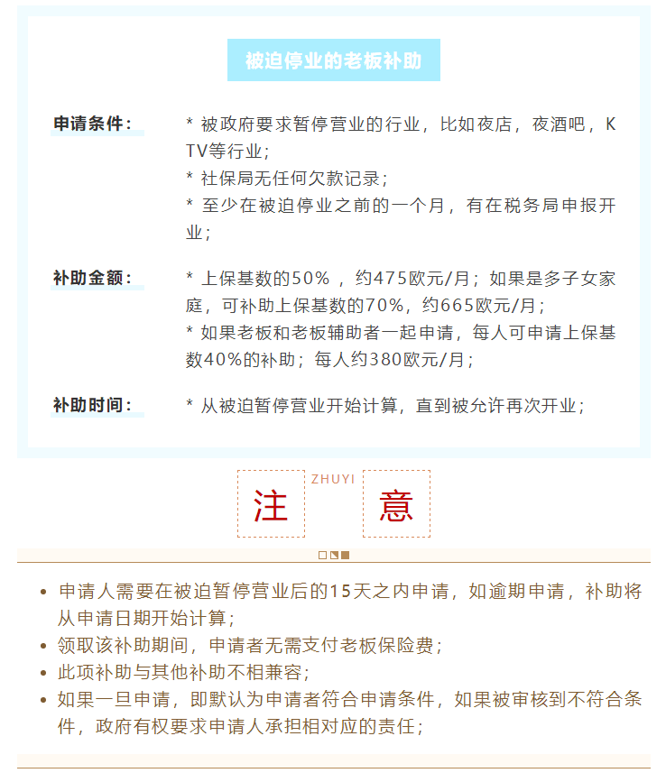
最新老板补助延长至2021年1月!

2020-10-4 01:15| 发布者:bbstest| 查看:1845| 评论:0





路过

雷人

握手

鲜花

鸡蛋

最新评论